-

微软开源WSL项目,GitHub开放源代码
2025-05-20 01:40:40 作者: 在正在进行的微软 Build 2025 开发者大...
芝麻交易所 2025-08-12 32
-

英伟达 PhysX 和 Flow GPU 代码正式开源
4 月 7 日消息,本月初,英伟达宣布其 Physx SDK 的 GPU 源代码作为开源代码提供。此...
芝麻交易所 2025-08-12 33
-

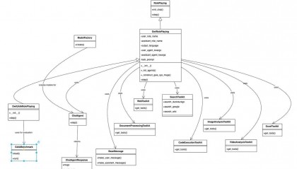
【青鸟飞扬教育】开源Manus版本:OWL代码分析
OWL可以说是复制Manus能力最快的一个了。 所以分析一下它的实现,还是挺有意思的。 从这个类图...
芝麻开门官网 2025-08-12 27
-

盘古团队回应开源代码争议:遵循开源要求,并非基于其他模型增量训练
南方财经7月5日电,近日,针对盘古大模型开源代码的争议受到关注。今日,在华为诺亚方舟实验室公众号上,...
芝麻交易所 2025-08-12 34
-

Kimi新模型拿下代码开源SOTA,仅仅72B,发布即开源
克雷西 发自 凹非寺 量子位 | 公众号 QbitAI 深夜,沉寂已久的Kimi突然发布了新模型——...
芝麻交易所 2025-08-12 44
-

英伟达开源 OCR 代码推理AI模型
5 月 9 日消息,科技媒体 marktechpost 昨日(5 月 8 日)发布博文,报道称英伟达...
芝麻交易所 2025-08-12 33
-

寿光没有秘密——中国蔬菜硅谷的“开源代码”
山东潍坊寿光,这里是“中国蔬菜之乡”,蔬菜销往全国200多个城市,就连韩国泡菜、日本胡萝卜、俄罗斯彩...
芝麻开门交易所 2025-08-11 36
-

前海开源中药股票A近一周上涨0.63%
金融界2025年5月25日消息,前海开源中药股票A(005505) 最新净值2.1562元,该基金近...
芝麻开门官网 2025-05-26 57
-

前海开源中药股票C近一周上涨0.63%
金融界2025年5月25日消息,前海开源中药股票C(005506) 最新净值2.1238元,该基金近...
芝麻开门交易所 2025-05-26 54


